证书改革历史
2019年8月1日,国务院办公厅印发《全国深化“放管服”改革优化营商环境电视电话会议重点任务分工方案》(国办发〔2019〕39号)。

通知中提及“(四)大力清理简并种类过多、划分过细的资质资格许可事项。”具体措施提到:“2019年底前建立完善职业技能等级制度,推动实现由用人单位和第三方机构开展职业技能等级认定、颁发职业技能等级证书。”

2019年8月19日人力资源社会保障部发布《人力资源社会保障部关于改革完善技能人才评价制度的意见》(人社部发﹝2019﹞90号)。

《意见》表明“对与国家安全、公共安全、人身健康、生命财产安全关系不密切的水平评价类职业资格,要逐步调整退出目录,对其中社会通用性强、专业性强、技术技能要求高的职业(工种),可根据经济社会发展需要,实行职业技能等级认定。”

2019年12月30日,国务院常务会议决定分步取消水平评价类技能人员职业资格,推行社会化职业技能等级认定。

原文链接:
http://www.gov.cn/xinwen/2019-12/31/content_5465436.htm
小结
1、对准入类职业资格,继续保留在国家职业资格目录内。
2、对关系公共利益或涉及国家安全、公共安全、人身健康、生命财产安全的水平评价类职业资格,要依法依规转为准入类职业资格。
3、对与国家安全、公共安全、人身健康、生命财产安全关系不密切的水平评价类职业资格,要逐步调整退出目录,对其中社会通用性强、专业性强、技术技能要求高的职业(工种),可根据经济社会发展需要,实行职业技能等级认定。
职业技能等级证书的支持政策
01
职称和职业技能等级实现贯通
2020年12月28日人力资源社会保障部发布《关于进一步加强高技能人才与专业技术人才职业发展贯通的实施意见》(人社部发﹝2020﹞96号)。

《意见》明确“不将学历、论文、外语、计算机等作为高技能人才参加职称评审的限制性条件。按照国家有关规定取得高级工职业资格或职业技能等级后从事技术技能工作满2年,可申报评审相应专业助理级职称;取得技师职业资格或职业技能等级后从事技术技能工作满3年,可申报评审相应专业中级职称;取得高级技师职业资格或职业技能等级后从事技术技能工作满4年,可申报评审相应专业副高级职称。高技能人才参加职称评审应在现工作岗位上近3年年度考核合格。”

三级\高级工+工作满2年⟺助理级职称
二级\技师+工作满3年⟺中级职称
一级\高级技师+工作满4年⟺副高级职称
2022年6月27日年武汉市人力资源和社会保障局印发《武汉市推进高技能人才与专业技术人才职业发展贯通实施办法》。

02
取得职业技能等级证书后的技能人才享有技能补贴、人才待遇、表彰奖励等福利。
2021年12月15日人力资源社会保障部、教育部、发展改革委、财政部印发《“十四五”职业技能培训规划》(人社部发〔2021〕102号)。

《规划》强调“技能评价的结果与待遇挂钩,参与职业技能等级鉴定的人才还可享有技能补贴。”


高级(三级)可申报补贴2000元
中级(四级)可申报补贴1500元
初级(五级)可申报补贴1000元

《意见》明确了通过职业技能等级认定的技能人才可享有学习进修、岗位聘任、职务晋升、工资福利、企业重大项目参与权、国家表彰激励等待遇。同时《意见》强调“要建立职业技能等级与相应职称双向比照认定制度。”




原文链接:
http://www.gov.cn/zhengce/2022-10/07/content_5716030.htm
http://www.mohrss.gov.cn/xxgk2020/fdzdgknr/zcfg/gfxwj/rcrs/202205/t20220517_448513.html?keywords=
小结
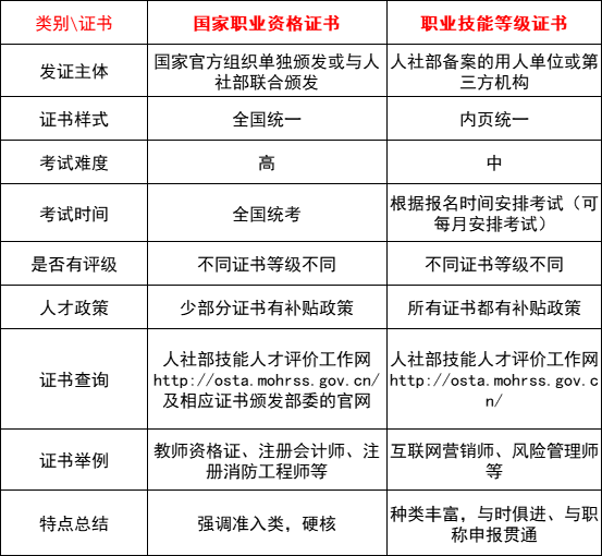
职业资格证书与职业技能等级证书
(一)什么是职业资格证书
职业资格证书是人力资源和社会保障部依法推行的国家级证书,它是表明劳动者具有从事某一职业所必须具备的学识和技能的证明,是对劳动者具有和达到某一职业所要求的知识和技能标准。
它是劳动者求职、任职、开业的资格凭证,是用人单位招聘、录用劳动者的主要依据,也是境外就业、对外劳务合作人员办理技能水平公证的有效证件。
职业资格证书包括准入类和水平评价类证书。2021年新版的职业资格目录公布总共72项,其中专业技术人员职业资格一共是59类,准入类是33项,水平评价类是26项,技能人员职业资格是13类。


准入类职业资格证
政府对某些责任较大、社会通用性强、关系公共利益的专业技术工作实行的准入控制,是专业技术人员依法独立开业或独立从事某种专业技术工作学识、技术和能力的必备标准,必须通过考试方法取得,考试由国家定期举行。实行全国统一大纲、统一命题、统一组织、统一时间。
准入类资格,就是必须持证上岗,所以俗称执业,没有证书就被排除在门外了,“含金量”较高。
水平评价类职业资格证
水平评价类资格,不强调必须持证上岗,所以俗称从业。就是只代表从业者的水平和业务能力,供用人单位参考使用。鉴定由各行业内部的主管部门或协会负责。
(二)什么是职业技能等级证书
发证主体是经人社部门严格遴选并备案的用人单位和社会培训评价组织,备案机构可通过人社部官网查询。
职业技能等级评价机构查询:
http://pjjg.osta.org.cn/pjjg/3301_hb_dfpjjgpx.html

职业技能等级证书分为5个等级,由低到高分别是:五级(初级工)、四级(中级工)、三级(高级工)、二级(技师)、一级(高级技师)。

证书内页样式
职业技能等级证书可通过人社部官网查询:

(三)两类证书区别及特点总结


